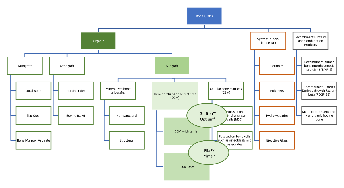
Learn About Allografts
Product Image

Product Details
Mineralized
Mineralized bone allografts provide a scaffold, which is necessary for cellular migration and attachment.1,2 Cells need to be able to move onto and attach to a scaffold to encourage bone fusion. These allografts come in a wide variety of forms including bone void fillers such as chips, particulate, fibers, and cubes, as well as structural grafts designed to provide support upon implantation. Examples of structural grafts include interbody spine spacers, struts, shafts, and wedges.
- Osteoconductive: Natural bone matrix facilitates cell attachment and proliferation, and vascular in-growth
- Available in cortical only, cancellous only, or corticocancellous
- Many different shapes, sizes, and functional purposes are available
COMPARISON OF GRAFT PROPERTIES | |||
Osteoconductive | Osteoinductive | Osteogenic | |
Mineralized Bone Allografts | ![]() | ||
Demineralized Bone Matrix | ![]() | ![]() | |
Cellular Bone Matrix | ![]() | ![]() | ![]() |
Autograft* | ![]() | ![]() | ![]() |
Synthetics | ![]() | ||
Recombinant Proteins | ![]() | ||
Combination Grafts | ![]() | ![]() | |
Xenograft | ![]() |
*Autograft is partially demineralized, and therefore its osteoinductivity (signals) are unenhanced compared to grafts with fully demineralized bone.
- Non-structural mineralized allografts can be used as extenders for autograft
- Non-structural mineralized allografts can be used as bone void fillers for patients who do not require advanced properties
- Structural mineralized allografts can provide immediate support, such as in the spinal column
- Click to learn more about LifeNet Health allograft offerings for specific indications.
References
References
- Baldwin P, Li DJ, Auston DA, Mir HS, Yoon RS, Koval KJ. Autograft, Allograft, and Bone Graft Substitutes: Clinical Evidence and Indications for Use in the Setting of Orthopaedic Trauma Surgery. J Orthop Trauma. 2019 Apr;33(4):203-213. doi: 10.1097/BOT.0000000000001420. PMID: 30633080.
- Wang W, Yeung KWK. Bone grafts and biomaterials substitutes for bone defect repair: A review. Bioactive Materials/ 2017; 2(4); 224-247. ISSN 2452-199X. https://doi.org/10.1016/j.bioactmat.2017.05.007.