Learn About Allografts
Product Image

Product Details
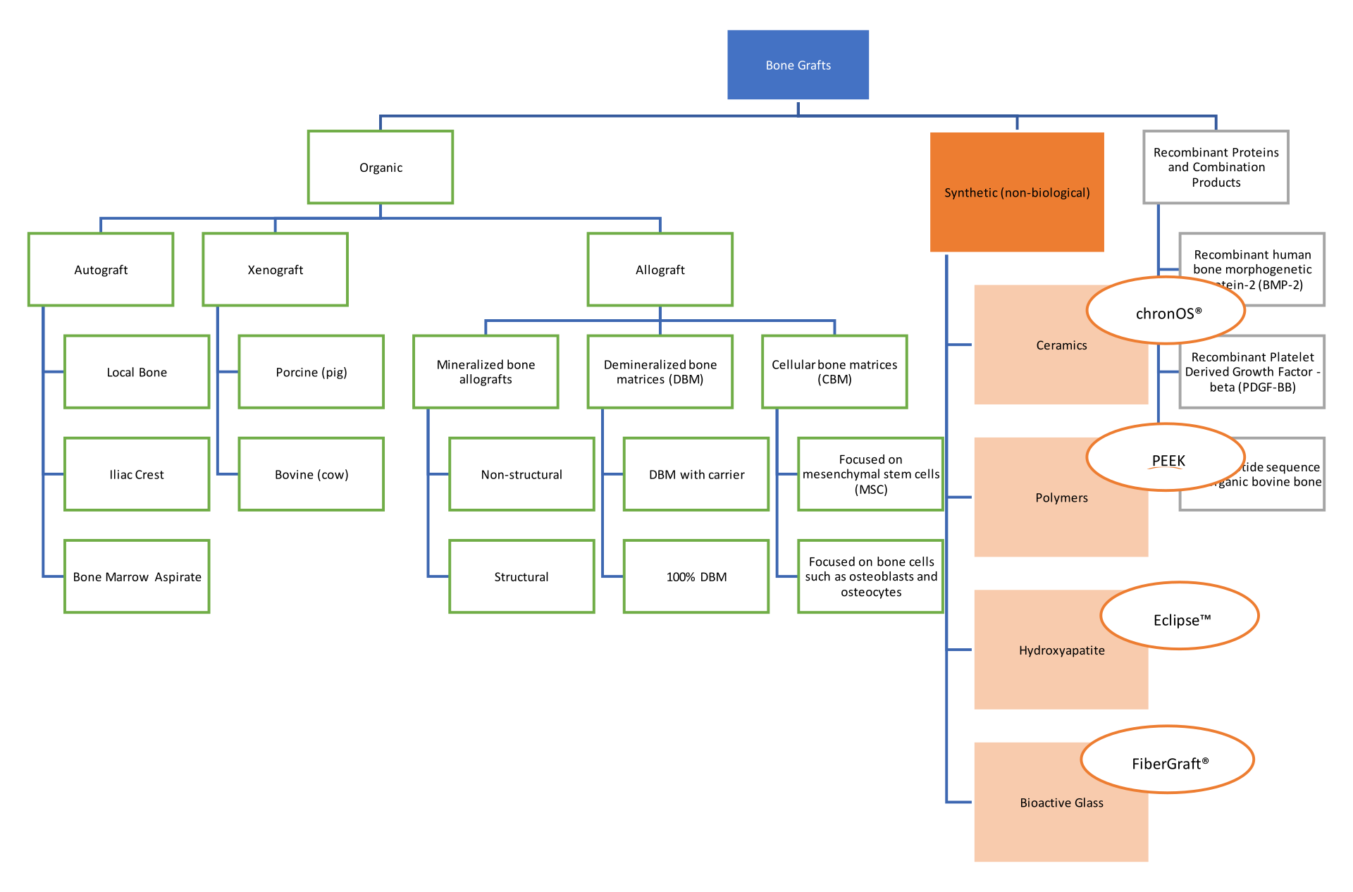
Synthetics
Synthetic bone substitutes provide a scaffold designed to imitate human bone. They are made from a variety of different materials, including beta tri-calcium phosphate, bioactive glass, hydroxyapatite, polyether ether ketone (PEEK), and others.1,2
Synthetic bone substitutes come in a wide variety of forms, including bone void fillers of different configurations and sizes, as well as structural grafts designed to provide support upon implantation.
- Osteoconductive: Imitation bone matrix designed to facilitate cell attachment and proliferation, and support vascular in-growth
- Can be less costly than natural bone
- Many different shapes, sizes, and functional purpose are available
COMPARISON OF GRAFT PROPERTIES | |||
Osteoconductive | Osteoinductive | Osteogenic | |
Mineralized Allografts | ![]() | ||
Demineralized Bone Matrix | ![]() | ![]() | |
Cellular Bone Matrix | ![]() | ![]() | ![]() |
Autograft* | ![]() | ![]() | ![]() |
Synthetics | ![]() | ||
Recombinant Proteins | ![]() | ||
Combination Grafts | ![]() | ![]() | |
Xenograft | ![]() |
*Autograft is partially demineralized, and therefore its osteoinductivity (signals) are unenhanced compared to grafts with fully demineralized bone.
- As Class II or Class III medical devices, each synthetic product will have specific indications listed in its Instructions for Use (IFU).
- All other use is considered off-label in contrast to allograft and autograft which can be used anywhere bone formation is needed.
- LifeNet Health offers natural bone allografts with no synthetic components
References
References
- Wang W, Yeung KWK. Bone grafts and biomaterials substitutes for bone defect repair: A review. Bioactive Materials/ 2017; 2(4); 224-247. ISSN 2452-199X. https://doi.org/10.1016/j.bioactmat.2017.05.007.
- Zhao R, Yang R, Cooper PR, Khurshid Z, Shavandi A, Ratnayake J. Bone Grafts and Substitutes in Dentistry: A Review of Current Trends and Developments. Molecules. 2021 May 18;26(10):3007. doi: 10.3390/molecules26103007. PMID: 34070157; PMCID: PMC8158510.