Learn About Allografts

Viable Cellular Allograft (CBA)
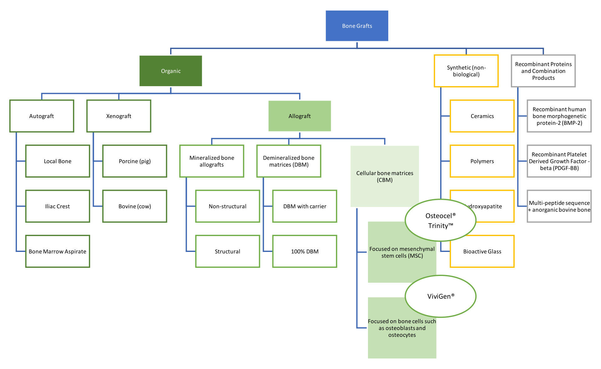
Viable cellular bone allografts (CBA), also know as cellular bone matrices (CBM) provide a scaffold, signaling proteins, and viable cells, which can be either lineage-committed bone cells or mesenchymal stem cells.1,2 These properties make CBAs the most similar to healthy autograft compared to other types of bone grafts, such as DBMs. CBAs usually contain two components: bone chips which provide the scaffold and osteogenic or potentially osteogenic viable cells; and a second component of demineralized bone which provides signaling proteins.
CBAs come in two forms: a particulate-based version that is meant for packing into contained voids and a fiber-based version that handles more like a putty. Both contain bone chips with viable cells – the difference comes from the form of demineralized bone.
- Osteoconductive: Natural bone matrix facilitates cell attachment and proliferation, and vascular in-growth
- Osteoinductive: Provides natural levels of proteins that encourage mesenchymal stem cells to become osteoblasts
- Osteogenic: Provides lineage-committed bone cells, which can make bone matrix soon after implantation, or mesenchymal stem cells, which can eventually become osteoblasts
- Can be used stand-alone in place of non-structural autograft
COMPARISON OF GRAFT PROPERTIES | |||
Osteoconductive | Osteoinductive | Osteogenic | |
Mineralized Bone Allografts | ![]() | ||
Demineralized Bone Matrix | ![]() | ![]() | |
Cellular Bone Matrix | ![]() | ![]() | ![]() |
Autograft* | ![]() | ![]() | ![]() |
Synthetics | ![]() | ||
Recombinant Proteins | ![]() | ||
Combination Grafts | ![]() | ![]() | |
Xenograft | ![]() |
*Autograft is partially demineralized, and therefore its osteoinductivity (signals) are unenhanced compared to grafts with fully demineralized bone.
- Cellular bone allografts can be used to replace non-structural autografts in any bone defect
- Cellular bone allografts can provide all three necessary properties for good bone grafting, which is particularly important for patients who are at high risk of a nonunion due to poor health, advanced age, or metabolic conditions which can inhibit bone healing
- Click to learn more about LifeNet Health allograft offerings for specific indications.

References
- Elgafy H, Wetzell B, Gillette M, Semaan H, Rowland A, Balboa CA, Mierzwa TA, McLean JB, Dorsch K, Moore MA. Lumbar spine fusion outcomes using a cellular bone allograft with lineage-committed bone-forming cells in 96 patients. BMC Musculoskelet Disord. 2021 Aug 17;22(1):699. doi: 10.1186/s12891-021-04584-z. PMID: 34404368; PMCID: PMC8369686.
- Hall JF, McLean JB, Jones SM, Moore MA, Nicholson MD, Dorsch KA. Multilevel instrumented posterolateral lumbar spine fusion with an allogeneic cellular bone graft. J Orthop Surg Res. 2019 Nov 15;14(1):372. doi: 10.1186/s13018-019-1424-2. PMID: 31730007; PMCID: PMC6858666.